2020年6月,再生元在ASCO会议上公布了MET/MET双表位双抗REGN5093的1/2期临床研究方案。REGN5093具有全新的作用机制,是再生元CD28共刺激双抗、CD3/CD20双抗之外又一个重要的潜在突破性双抗药物。

REGN5093靶向MET的两个不同表位,阻止HGF的结合。REGN5093集合MET之后,快速的内化并锁定在次级内体中被降解,减少了MET的循环。

2020年6月初,再生元在Clinicalcancerresearch期刊上发表文章详细介绍了REGN5093的机制研究和体内试验结果。细胞实验中,REGN5093可以有效抑制MET依赖的癌细胞生长,且两个表位双抗有明显的协同效应。

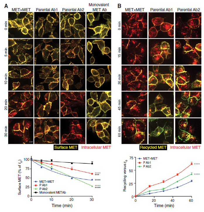
细胞试验证实,REGN5093可以有效减少MET的再循环,而两个母本单抗则没有这种效应。

不同于母本单抗与MET以1:2形式的结合形式,REGN5093与MET形成2:2形式的复合体,如下图C所示。

以往的MET抗体常会表现出一定的激活效应,而REGN5093完全没有。再生元科学家的解释如下,MET结合REGN5093之后快速内化,多泡内体中MAP激酶活性部分在物理上被分离,阻断了下游激活途径。

REGN5093在小鼠肿瘤模型中,表现出了极强的抗肿瘤活性,相对两个母本抗体具有很好的协同效应。

REGN5093的临床方案流程图如下。

该1/2期临床设计3个队列,分别是MET外显子14突变、MET基因扩增或蛋白高表达、中等程度MET基因扩增或蛋白高表达。

总结
再生元在CD3/CD20双抗、CD28共刺激双抗的研究都起到了引领作用,基于免疫调控的深入机制研究成为其开发突破双抗药物的基石。MET/MET双表位双抗以2:2形式结合MET,并促使其快速内化降解,阻断HGF同时避免了本身的激活效应。在动物实验中表现出极佳的潜力,或将MET靶点抗体药物的开发推向新的高度。







